

LS-11(BL)/(S)

日照時間が短い時期や環境でも暗がりの危険を低減し続け、
段差でのつまずきや車両との接触事故などを効果的に予防します。
●定格光束:300lm(白熱灯30W形相当)
●設置場所:屋外
製品名 | 価格 |
---|---|
LS-11(BL) [ブラック] | 希望小売価格 ¥43,780(税込) |
LS-11(S) [シルバー] | 希望小売価格 ¥43,780(税込) |
特長
バッテリー容量約2倍で小型ながら長時間点灯
設置環境に合わせて点灯動作が選べる
※ 当社比 対象機種:LS-10
小型なデザインはそのままに、より長時間の点灯に対応できるようになりました。日照時間が短い時期や環境でも暗がりの危険を低減し続けます。
またフラッシングモードに設定して不審者を威嚇でき、防犯対策に役立ちます。
各点灯動作モードでの無日照時の点灯可能期間 |
点灯イメージ |
---|---|
![]() |
|
※ 算出条件:検知点灯時間10秒、点灯回数100回/1日 |
足元まで明るく照らす300lm



※ 器具高さ:H3m、照射角度:30°、保守率:1.0、単位:lx
風雨や潮風に対応する耐久性
屋外使用可能な保護構造IP55と耐風速60m/s、耐塩仕様で厳しい環境にも対応します。

軽量で設置がかんたん
設置場所を選ばないコンパクトサイズ
約1.3kgのため、ビスまたはポールバンドでの取り付けで簡単に設置できます。

既設のポールや壁面、天井に後付け可能

分離設置で日照確保、しっかり充電
分離させることで日当たりの良い場所に設置できます。
付属ケーブルで5m、延長により最長50mまで対応します。
- 推奨延長ケーブル:キャブタイヤケーブル2PNCT 1.25mm2 2芯
耐候性、防水性のあるケーブルを別途ご準備ください。

各角度を個別に調節可能
可動範囲

寒冷地での使用に対応
日中に十分充電して夜間に点灯できるため、マイナス20℃の低温環境でも安心して使用できます。使用温度範囲は、点灯時では-20℃~+45℃、充電時では0℃~+45℃です。

例:宮城県仙台市 2021年1月平均気温
気象庁ホームページ「仙台 2021年1月(1時間ごとの値)」のデータに基づく
バッテリーの残量を表示灯でお知らせ
脚立やはしごに登ることなく動作表示灯でバッテリーの残量を確認できます。

活用例



CO₂排出量ゼロ!脱炭素社会の実現に貢献
ソーラー照明は太陽光で発電するため使用時にはCO₂を排出しません。環境貢献活動を、取引先や近隣住民、従業員の方に知っていただけるという効果も期待できます。

※算出条件:CO2排出量目安0.453 kg-CO2/kwh(2021国内ロケーション基準)、稼働時間12時間/日、電力料金目安単価 31円/kWh
取り付け・使用時の注意点
ソーラーユニットの取り付け
ソーラーユニットは十分に充電できるように、次のようなところに取り付けてください。
- 真南向け
- 日中はできるだけ長時間日光の当たる場所
- 年間を通してできるかぎり長時間太陽光が当たる場所

人感センサーについて
センサーに対して向かう方向は原理的に検知しにくいため、横切る方向で取り付けてください。センサーは人と背景の温度差で検知しており、夏などはセンサーの反応が極端に鈍くなる場合があります。

オプション
関連製品
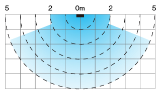
検知エリア
仕 様
外形寸法図

単位(m)
敷地寸法 10×5m
取付高さ 2.5m
マスキングカバーなし
付属のマスキングカバーで
設置場所に適した検知エリアに調整可能
タイプ | ソーラー式LEDセンサーライト | |
---|---|---|
型 式 | LS-11(BL) | LS-11(S) |
本体色 | (BL):ブラック | (S):シルバー |
電 源 | 専用ソーラーユニット(3Wソーラーパネル、7.2V 2750mAh リチウムイオン電池) | |
光 源 | LED(白色) | |
照射角度 | 85°サークル | |
照明調節可動範囲 | 上方向135°、下方向45° | |
色温度(CCT) | 約4000K | |
定格光束 | 300lm | |
使用温度範囲(点灯時) | ー20℃~+45℃(結露および氷結なきこと) | |
使用温度範囲(充電時) | 0℃~+45℃(結露および氷結なきこと) | |
保存温度範囲 | ー25℃~+35℃(3か月以上の保管はおやめください) | |
使用湿度範囲 | 35~85%RH | |
保護構造 | IP55 | |
接続ケーブル | 防水コネクタ付接続(PVC) トータル5m | |
質 量 | 約1.3kg(照明ユニット約0.6kg、ソーラーユニット約0.7kg) | |
材 質 | ポリカーボネート | |
設置場所 | ポール(Ф60.5~Ф89.1)、天井、壁面、角柱 | |
取付高さ | 1.8~3.0m | |
耐風速 | 60m/s(JIS C8105-2-3準拠) | |
耐塩害 | 耐塩仕様(重塩害地は不可) | |
LEDライト動作 | ①検知時100%、②検知時60%、③検知時100%フラッシング、④0%(充電モード) | |
点灯時間 | ①5秒、②10秒、③20秒 | |
表示灯動作 | ・昼間待機時:5秒毎に点灯 ・昼間検知時:2秒間高速点滅 | |
・夜間待機時:5秒毎に点灯 ・夜間検知時:2秒点灯 | ||
・充電モード時:待機時点滅の際にバッテリー残量が | ||
70%以上で 5秒に1回点滅、70~40% 10秒に1回点滅 | ||
40~10% 20秒に1回点滅、10%未満で 30秒に1回点滅 |
人感センサー | ||
---|---|---|
調整可動範囲 | 左右45°、下方向30°、上方向120°可変 | |
検知エリア水平角度 | 120° | |
検知方法 | パッシブインフラレッド方式 |
昼夜判別センサー | ||
---|---|---|
昼夜判別 | 10~400lx(オープンエリアにて) |
付属品 | 人感センサー用検知エリアマスキングカバー×2、ポール取付ブッシュ×2 | |
---|---|---|
固定ネジ目隠し用ゴム×1、取扱説明書(保証書付き)×1 |

電話でのお問い合わせ
- フリーコール
- 0800-888-8700
製品サポート情報